Projektowanie płytek drukowanych za pomocą KiCad (1)
To jest pierwszy artykuł zwięzłego, praktycznego kursu projektowania płytek drukowanych za pomocą mającego wprawdzie pewne znaczące wady, ale za to w pełni darmowego pakietu projektowego KiCad. W kilku artykułach bardzo przystępnie, krok po kroku omówiony zostanie cały proces projektowania płytki.
Osoby, które chciałyby nauczyć się projektowania płytek drukowanych często są przytłoczone stopniem skomplikowania wykorzystywanych do tego programów, mnóstwem dostępnych opcji i koniecznością rozmaitych wyborów, których trzeba dokonać i przy konfiguracji, i podczas samego projektowania. Wielu rezygnuje po wstępnych próbach lub nawet takich prób nie zaczyna. Inni szukają programu projektowego jak najprostszego w obsłudze, co zwykle okazuje się dużym błędem albo nawet ślepą uliczką, bo najprostsze programy mają wiele ograniczeń, które później nie pozwalają zrealizować bardziej zaawansowanych projektów .
Właśnie dlatego w kilku artykułach tej pierwszej części cyklu niejako poprowadzimy Cię za rękę i wspólnie zrealizujemy nieskomplikowany projekt krok po kroku. Nie będziemy wnikać we wszystkie szczegóły i opcje – skoncentrujemy się na najważniejszym, czyli na zaprojektowaniu, oraz wykonaniu profesjonalnej jakości płytki drukowanej.
Natomiast w drugiej części cyklu podanych jest mnóstwo dodatkowych wiadomości. Niektóre zawierają ogólne informacje związane z projektowaniem płytek. Inne przybliżają trudniejsze aspekty zagadnienia i przedstawiają dodatkowe funkcje i możliwości programu KiCad.
Zaprojektujemy płytkę uniwersalnego, eksperymentalnego modułu stabilizatora liniowego, którą możesz wykorzystać do realizacji własnego zasilacza o atrakcyjnych parametrach. W tym i w następnych artykułach w przystępny sposób pokazany jest cały proces projektowania płytki drukowanej na podstawie narysowanego na kartce schematu widocznego na rysunku 1.
W niektórych przypadkach znaczenie ma typ i rozmieszczenie użytych elementów. Autor schematu może przedstawić pewne wymagania i zalecenia dotyczące płytki drukowanej. W przypadku tego schematu zalecenia takie pokazane są na rysunku 2.
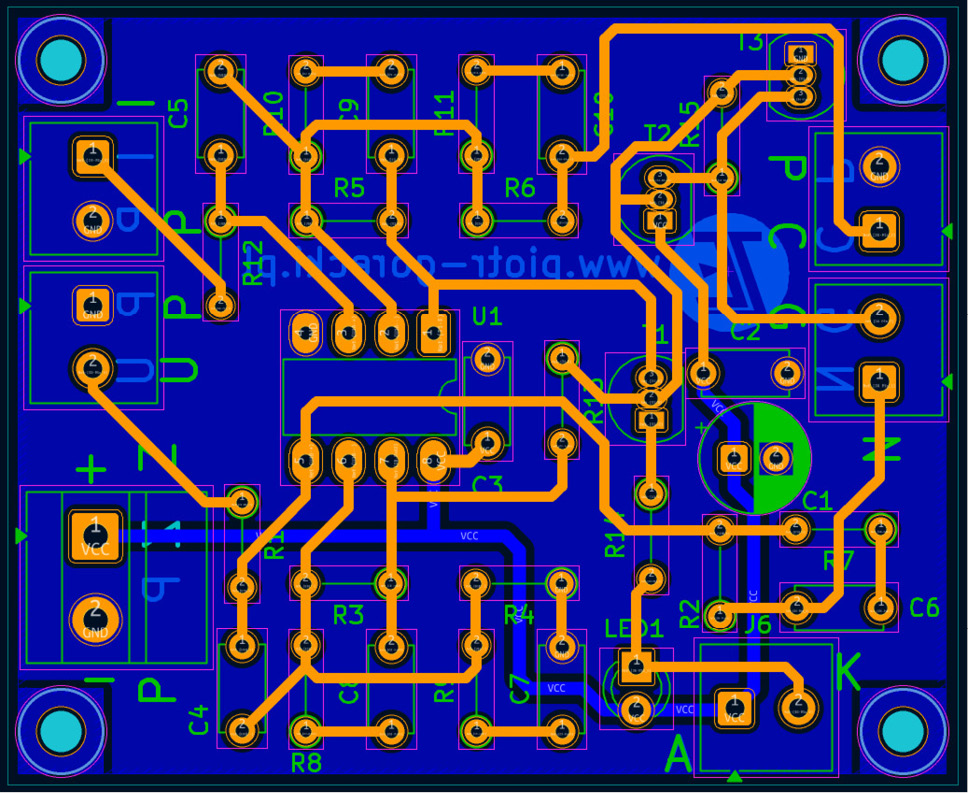
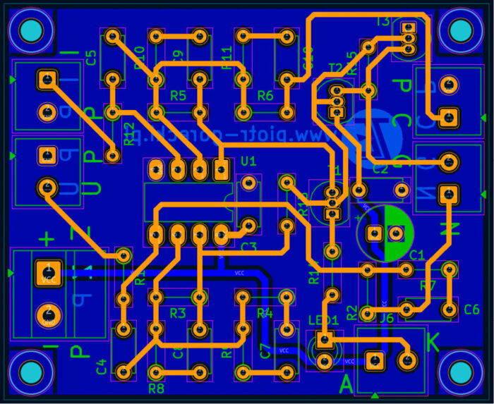
Płytka została zaprojektowana w programie KiCad. Rysunek 3 pokazuje górną i dolną stronę płytki.
(…)
——– ciach! ——–
To jest tylko fragment artykułu, którego pełna wersja ukazała się w styczniowym numerze czasopisma Zrozumieć Elektronikę (ZE 1/2026). Czasopismo aktualnie nie ma wersji drukowanej na papierze. Wydawane jest w postaci elektronicznej (plików PDF). Pełną wersję czasopisma znajdziesz na moim profilu Patronite, gdzie dostępna jest dla Patronów, którzy wspierają mnie kwotą co najmniej 15 zł miesięcznie. Natomiast niepełna, okrojona wersja, pozwalająca zapoznać się z zawartością numeru ZE 1/2026 znajduje się tutaj.
Piotr Górecki
Krzysztof Kawa
Uwaga! Wskazówki, jak nabyć pełne wersje dowolnych numerów ZE znajdują się na stronie:
https://piotr-gorecki.pl/n11.


