Moja droga do okiełznania szybkich sygnałów
Niniejszy artykuł opowiada o mojej coraz większej świadomości, dotyczącej zjawisk falowych, a szczególnie dopasowania falowego. Zjawiska te nabierają coraz większego znaczenia w moim projekcie komputera TTL, ze względu na to, że będzie on zbudowany z szybkich układów cyfrowych.
Artykuł ten ze względu na swoją obszerność został podzielony na trzy części. W pierwszym odcinku cyklu przedstawiłem moje wyniki testów dotyczących statycznych właściwości buforów cyfrowych z różnych rodzin TTL. Testy te rzuciły światło na pewne ograniczenia i problemy kompatybilności połączeń różnych rodzin układów cyfrowych.
W drugiej części skupiłem się na szczegółowym wyjaśnieniu terminacji szeregowej, która z pewnością będzie wieść prym w moim komputerze TTL. Przedstawiłem wady i zalety tego jednostronnego dopasowania. Mam wielką nadzieję, że niejednemu Czytelnikowi wykład ten rozwiał wiele wątpliwości w związku z czym terminacja ta zyskała przy bliższym poznaniu.
Poniżej część trzecia, ostatnia, w której przedstawię wyniki testów właściwości dynamicznych szybkich buforów cyfrowych. Dzięki analizie tych testów przeprowadzonych przy użyciu płytki, która całkowicie odbiega od prawidłowych zasad projektowania dla szybkich sygnałów, przekonam się, jakie dodatkowe problemy stwarzają płytki PCB, które są niewłaściwie zaprojektowane.
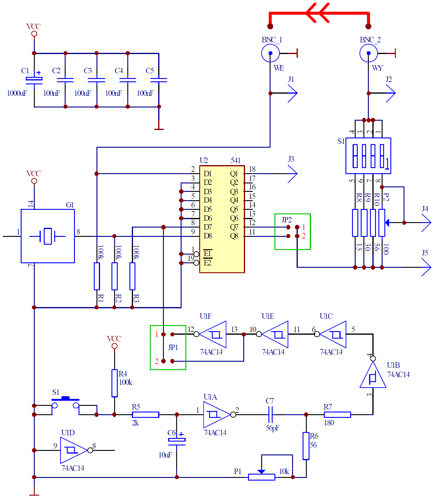
Schemat ideowy testera
Aby przeprowadzić testy właściwości dynamicznych, najpierw musiałem zaprojektować i zbudować urządzenie według schematu pokazanego na rysunku 1.
Obwód wykorzystujący układ 74AC14 służy do generowania, krótkich impulsów prostokątnych o stromych zboczach. Przyciskiem S1 wywołujemy krótki impuls szpilkowy. Przycisk ten jest podłączony do obwodu eliminującego drgania styków składających się z elementów R4, R5 oraz C6. Rezystor R5 dodatkowo ogranicza prąd ładujący kondensator C6. Stała czasowa obwodu R4+R5C6 jest asymetryczna. Wynosi w przybliżeniu 20 ms lub 1 s. Obwód ten okazał się niezbędny, bo zdarzały się nieprawidłowe sytuację, a ja chciałem mieć wygenerowany tylko i wyłącznie pojedynczy impuls.
Obwód z inwerterami Schmitta U1A, U1B oraz z kondensatorem C7, helitrimem P1 i rezystorami R6 i R7 tworzy klasyczny układ różniczkujący. Gdy na wyjściu bramki U1A zmieni się stan z logicznego zera na logiczną jedynkę, na wejściu bramki U1B powstanie krótki dodatni impuls, którego zbocza, szczególnie zbocze opadające, oczywiście nie przypominają typowego impulsu prostokątnego. Dlatego zastosowane bramki są z przerzutnikami Schmitta – dzięki tej właściwości na wyjściu inwertera U1B uzyskamy typowy impuls prostokątny o stromych zboczach, w tym wypadku akurat w odwrotnej polaryzacji. Czas trwania tego impulsu uzależniony jest od stałej czasowej obwodu R6+P1C7. Rezystor R7 zabezpiecza obwody wejściowe bramki U1B przed nadmiernym prądem spowodowanym gwałtownym ładowaniem/rozładowaniem kondensatora C7. Pozostałe inwertery U1C, U1E oraz U1F wykorzystywane są do transportowania tego impulsu na złącze JP1.
Złącze te podaje sygnał prosty lub zanegowany na jedno z wejść testowanego ośmiokrotnego bufora U2. Dzięki temu możemy testować bufory danych proste (541) lub zanegowane (540). Zawsze na wyjściu takiego bufora domyślnym stanem logicznym będzie stan niski. Analizując schemat z rysunku 1 możemy również zauważyć, że do kolejnego z wejść ośmiokrotnego bufora jest podłączony generator kwarcowy. Oczywiście w modelu zamontowana jest podstawka na testowany układ U2 oraz na generator kwarcowy, który nie musi być przecież używany do testów – jest to tylko opcja.
(…)
——– ciach! ——–
To jest tylko fragment artykułu, którego pełna wersja ukazała się w październikowym numerze czasopisma Zrozumieć Elektronikę (ZE 10/2025). Pełną wersję czasopisma znajdziesz pod tym linkiem. Natomiast niepełna, okrojona wersja, pozwalająca zapoznać się z zawartością numeru ZE 10/2025 znajduje się tutaj.
Rafał Wiśniewski
rafi8112@interia.pl
Uwaga! Wskazówki, jak nabyć pełne wersje dowolnych numerów ZE znajdują się na stronie:
https://piotr-gorecki.pl/n11.
