Bubloteki elementów EDA
Dziś dostępnych jest mnóstwo programów oraz pakietów projektowych (EDA), które znakomicie ułatwiają projektowanie płytek drukowanych. Niektóre są bardzo kosztowne, inne dużo tańsze, a są też pakiety darmowe. Niestety, korzystając z nich można się „naciąć” na nieprzyjemne niespodzianki.
Na internetowych forach dyskusyjnych co jakiś czas pojawia się omawiane w tym artykule zagadnienie dotyczące bibliotek czy raczej „bublotek” płytkowych programów EDA. Po raz pierwszy szerzej zostało ono opisane przez Piotra Góreckiego w „Elektronice dla Wszystkich” nr 9/2002, w szóstej części cyklu artykułów „Spotkania z Protelem 99 SE”. W artykule tym omawiane są kwestie jakości oryginalnych bibliotek płytkowych elementów przewlekanych. Po latach ponownie przyjrzyjmy się temu zagadnieniu, które dotyczy głównie elementów przewlekanych (THT), wykorzystywanych nadal przez hobbystów we współczesnych programach projektowych, przewidzianych głównie dla elementów SMD i płytek wielowarstwowych.
Źródło problemów
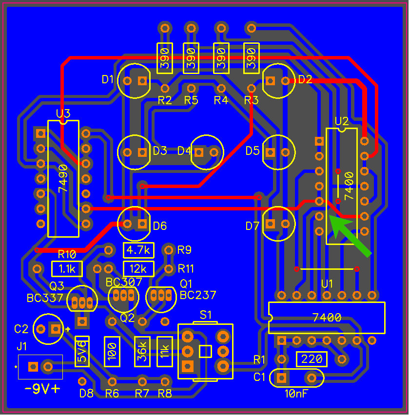
Spójrzmy na rysunek 1, przedstawiający płytkę drukowaną kostki do gry, zaprojektowaną w programie DipTrace. W pierwszej chwili projekt tej płytki na ekranie monitora wydaje się jak najbardziej prawidłowy. Zieloną strzałką wskazałem miejsce, gdzie poprowadzona jest ścieżka pomiędzy małymi polami lutowniczymi układu scalonego U2. Sprawia to wrażenie, że płytka ta jest zaprojektowana optymalnie.
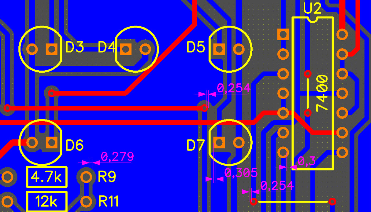
Ale czy na pewno projekt płytki jest poprawny? Spójrzmy na fragment tej płytki widoczny na rysunku 2 z naniesionymi (kolorem różowym) liniami wymiarowymi pól lutowniczych, wybranych footprintów oraz przelotek. Szerokość pierścienia tych pól lutowniczych zawiera się w zakresie od 0,254 mm do 0,305 mm! To zaledwie grubość dwóch, trzech kartek papieru do drukarki. Szerokość pierścienia lutowniczego przekłada się wprost na jego powierzchnię styku z podłożem – laminatem. Tym samym na wytrzymałość termiczną i mechaniczną podczas procesu wiercenia i późniejszego lutowania.
Na rysunku 3 mamy przekrój typowej dwuwarstwowej płytki drukowanej. Widzimy, że pola lutownicze warstw takiej płytki wraz z metalizacją otworu tworzą mechaniczny nit. Wytrzymałość małych pól lutowniczych dwuwarstwowych płytek drukowanych z metalizacją otworów jest nieporównanie większa, niż tych samych pól lutowniczych płytek jednowarstwowych. W przypadku płytek dwuwarstwowych można na ogół bezproblemowo stosować małe pola lutownicze. Natomiast w przypadku jednowarstwowych płytek drukowanych wyraźnie widoczne staje się źródło kilku problemów wynikających z tak małych pól lutowniczych.
Pierwszy problem to lutowanie tak małych pól lutowniczych, które wymaga precyzyjnych narzędzi do lutowania. Zbyt gruby, zużyty, tępy lub mający zaokrąglony wierzchołek grot lutownicy może powodować problem z dojściem do tak małego pola lutowniczego i jego poprawnym lutowaniem. Dotyczy to również płytek dwuwarstwowych.
Drugi problem to możliwość odklejenia od laminatu tak małego pola lutowniczego na skutek nieprawidłowych parametrów lutowania, takich jak temperatura i czas. Ryzyko to jest większe w przypadku płytek jednowarstwowych oraz wtedy, gdy do lutowania używa się lutownicy transformatorowej lub prostej lutownicy grzałkowej bez stabilizacji temperatury.
Trzeci problem pojawia się podczas domowego wykonywania płytek drukowanych. Przy termotransferowej metodzie wykonywania płytki tak małe pole lutownicze może ulec uszkodzeniu już podczas odklejania papieru od laminatu. Jednak większym problemem jest wiercenie otworków, gdy wiertło będzie tępe, skrzywione, źle naostrzone lub będzie miało tak zwane bicie promieniowe. Wówczas takie pole lutownicze podczas wiercenia może zostać uszkodzone, oderwane od podłoża i częściowo lub całkowicie rozwiercone przez wiertło! Może się zdarzyć, że pierścień pola lutowniczego o szerokości 0,3 mm po wywierceniu otworu zmniejszy się na przykład do 0,1 mm szerokości.
Dlaczego więc stosuje się takie miniaturowe pola lutownicze? Tak małe pola lutownicze wymagają użycia dużo mniejszej ilości spoiwa lutowniczego. Przy masowej produkcji przynosi to jego duże oszczędności. W przypadku przemysłowego lutowania płytek drukowanych w ściśle kontrolowanych warunkach nie ma ryzyka uszkodzeń związanych z przegrzaniem i odpaleniem pól lutowniczych. Miniaturowe pola lutownicze pozwalają również na zwiększenie gęstości ścieżek i większe zagęszczenie elementów na płytce drukowanej. Dzięki temu płytka drukowana może być mniejsza. Przynosi to kolejne oszczędności. Przemysłowa produkcja płytek drukowanych za pomocą precyzyjnych maszyn minimalizuje też ryzyko rozwiercenia i uszkodzenia miniaturowych pól lutowniczych.
(…)
——– ciach! ——–
To jest tylko fragment artykułu, którego pełna wersja ukazała się w grudniowym numerze czasopisma Zrozumieć Elektronikę (ZE 12/2025). Pełną wersję czasopisma znajdziesz pod tym linkiem. Natomiast niepełna, okrojona wersja, pozwalająca zapoznać się z zawartością numeru ZE 12/2025 znajduje się tutaj.
Krzysztof Kawa
kaawa@wp.pl
Uwaga! Wskazówki, jak nabyć pełne wersje dowolnych numerów ZE znajdują się na stronie:
https://piotr-gorecki.pl/n11.


